Logo
منذ 5 سنوات   نشر في  ٢٠٢٠/١٠/٢٢ م
الإحصاء الحيوي (وهو لفظ مرخم من الأحياء والإحصاء ويرمز إليه أحيانا بعلم الإحصاء الحيوي أو القياسات الحيوية) هو تطبيق الإحصاءات على مجموعة واسعة من المواضيع في علم الأحياء. يشمل علم الإحصاء الحيوي تصميم الاختبارات الحيوية وخصوصا في الطب والزراعة وجمع وتلخيص وتحليل المعلومات من هذه التجارب وتفسير النتائج والاستنباط منها. كما يمكن استعمال اصطلاحي "بيومتري" أو "بيومترك" كمرادفين للإحصاء الحيوي.
قراءة كامل الموضوع read more
6 + 8 =
منذ 5 سنوات   نشر في  ٢٠٢٠/١٠/٢١ م
الفضاء الحلقي هو كائن رياضي يتسنى فيه الجمع بين الأشياء تبادليًّا من خلال معاملات الضرب، وتتحقق فيه معظم قواعد التلاعب بالمتجهات. يشبه الفضاء الحلقي كثيرًا الفضاء المتجهي تجريديًّا، وإن كانت تؤخذ المعاملات فيها في حلقات والتي هي كائنات جبرية أعم من الحقول المستخدَمة في الفضاء المتجهي. والفضاء المتجهي الذي يأخذ معاملاته في حلقة R يسمى فضاءً متجهيًّا على {l R. تمثل الفضاءات الحلقية الأداة البسيطة في الجبر التماثلي.
قراءة كامل الموضوع read more
9 + 2 =
منذ 5 سنوات   نشر في  ٢٠٢٠/١٠/٢٠ م
المعادلة الرياضية في الرياضيات، هي عبارة مؤلفة من رموز رياضية، تنص على مساواة تعبيرين رياضيين. ويعبر عن هذه المساواة عن طريق علامة التساوي (=) كما يلي:
x+3=5
تسمى المعادلة التي تأخذ الشكل ax + b = 0 حيث: a و b عددان حقيقيان معلومان، معادلة من الدرجة الأولى بمجهول واحد. في هذه المعادلة x هو المجهول الذي ينبغي إيجاده أثناء حل المعادلة.
قراءة كامل الموضوع read more
1 + 7 =
منذ 5 سنوات   نشر في  ٢٠٢٠/١٠/١٩ م
تحويل فورييه المتقطع هي عملية تحويل تمكننا تحويل إشارة متقطعة في فضاء الزمن إلى إشارة في فضاء الترددات وهي شبيهة ومستقاة من تحويل فوريي الذي يقوم بتحويل إشارة (يمكن فهم الإشارة على أنها دالة رياضية)من فضاء الزمن time domain (أي أن المتغير هو الزمن) إلى فضاء الترددات Frequency domain (المتغير هو التردد).
قراءة كامل الموضوع read more
3 + 8 =
منذ 5 سنوات   نشر في  ٢٠٢٠/١٠/١٨ م
نظرية المجموعات المبسطة هي واحدة من النظريات المتعددة للمجموعات التي تُستخدم في مناقشة أسس الرياضيات. يدعم المحتوى غير الرسمي لهذه النظرية - نظرية المجموعات المبسطة - كل من أوجه المجموعات الرياضية المألوفة في الرياضيات المتقطعة (على سبيل المثال مخططات فيين والاستنتاج الرمزي حول جبر المنطقي)، والاستخدام اليومي لمفاهيم نظرية المجموعات في معظم الرياضيات المعاصرة.
قراءة كامل الموضوع read more
2 + 9 =
منذ 5 سنوات   نشر في  ٢٠٢٠/١٠/١٧ م
العينة ( sample)‏ هي مجموعة جزئية من المجتمع الإحصائي، يتم اختيارها بحيث تكون ممثلة تمثيلاً صادقاً للمجتمع الإحصائي التي سحبت منه، مثلا (عينة من طلاب الصف الرابع الابتدائي من إحدى مدارس المدينة).
1 + 8 =
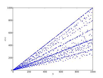
منذ 5 سنوات   نشر في  ٢٠٢٠/١٠/١٤ م
مؤشر أويلر (Euler's totient function)‏ هو دالة معرفة على مجموعة الأعداد الطبيعية. تستعمل في الرياضيات الخالصة وفي نظرية المجموعات وفي نظرية الأعداد الجبرية وفي نظرية الأعداد التحليلية. في الرياضيات التطبيقية، مروراً بالحسابيات التوافقية، تلعب دوراً مهماً في نظرية المعلومات وخاصة في التشفير. وتسمى دالة فاي لأويلر أو ببساطة دالة فاي، لأن الحرف φ مستعمل للإشارة لهذه الدالة.
وتحمل اسم الرياضي السوسري أويلر (1707 - 1783) الذي كان أول من درسها.
قراءة كامل الموضوع read more
3 + 5 =
منذ 5 سنوات   نشر في  ٢٠٢٠/١٠/١٣ م
القطع المخروطي هو منحنى ناتج عن تقاطع مخروط {K} مستو لا يمر برأس {K} وغير متماس له (التقاطع في هاتين الحالتين نقطة أو مستقيم).

دُرست القطع المخروطية منذ وقت طويل يعود إلى 200 قبل الميلاد عندما قام أبلونيوس البرغاوي بإجراء دراسة تبين خصائصها.
4 + 3 =
منذ 5 سنوات   نشر في  ٢٠٢٠/١٠/١٢ م
الفئة في الرياضيات،هي بنية جبرية تضم «أشكالًا» تربطها «أسهم». إن للفئة سمتين أساسيتين: القدرة على جمع الأسهم على نحو ترابطي ووجود سهم مماثل لكل شكل. يوجد من بين الأمثلة البسيطة فئة المجموعات، التي تكون الأشكال فيها عبارة عن مجموعات أما الأسهم فتكون عبارة عن دالات رياضية. من ناحيةٍ أخرى، يمكن فهم أي مونويد على أنه نوعٌ خاص من الفئة، وهكذا يكون أي تسلسل. وربما تكون الأشكال والأسهم بشكل عام وحدات مجردة من أي نوع، ويقدم مفهوم الفئة طريقة أساسية ومجردة لوصف الوحدات الرياضية وعلاقاتها.
قراءة كامل الموضوع read more
2 + 9 =
منذ 5 سنوات   نشر في  ٢٠٢٠/١٠/١١ م
نظرية الحاسوبية (computability theory)‏ وتعرف أيضاً بالنظرية العودية وأيضا بنظرية الاستدعاء الذاتي (Recursion theory)‏ وهي أحد فروع المعلوماتية النظرية تم تأسيسه في عام 1930م theoretical computer science والتي تدرس مسائل قابلة للحلحلة حاسوبيا computationally solvable باستخدام نماذج مختلفة للحوسبة.
نظرية الحاسوبية تختلف عن التخصصات المشابهة لنظرية التعقيد الحسابي computational complexity theory ، فالأخيرة تتعامل مع سؤال كيفية حل المسألة حاسوبيا بفعالية، بدلا من سؤال إذا
قراءة كامل الموضوع read more
3 + 1 =
منذ 5 سنوات   نشر في  ٢٠٢٠/١٠/١٠ م
، نظرية التقريب (Approximation theory)‏ هي نظرية تهتم بدراسة كيفية الاقتراب من دوال معقدة بواسطة دوال أكثر بساطة.
أحد الموضوعات ذات الصلة الوثيقة هو تقريب الدوال بسلسلة فورييه المعممة، أي التقريب بناءً على تجميع سلسلة من المصطلحات المستندة إلى كثيرات الحدود المتعامدة.
إحدى المشاكل ذات الأهمية الخاصة هي تقريب دالة في مكتبة رياضية للكمبيوتر، باستخدام العمليات التي يمكن إجراؤها على الكمبيوتر أو الآلة الحاسبة (مثل الجمع والضرب)، بحيث تكون النتيجة قريبة من الوظيفة الفعلية قدر الإمكان.
قراءة كامل الموضوع read more
6 + 3 =
منذ 5 سنوات   نشر في  ٢٠٢٠/١٠/٠٨ م
عدد حقيقي (Real number)‏ هو قيمة كمية ما تمثَّل عادة على مستقيم متصل. مجموعة الأعداد الحقيقية هي مجموعة أعداد تتكون من مجموعة الأعداد غير النسبية (RQ) ومجموعة الأعداد الكسرية (Q). تشمل مجموعة الأعداد الكسرية مجموعة الأعداد الصحيحة (Z) والكسور، وتشمل مجموعة الأعداد الصحيحة مجموعة الأعداد الطبيعية (N). وبذلك تكون:
مجموعة الأعداد الطبيعية مجموعة جزئية من مجموعة الأعداد الصحيحة والأخيرة مجموعة جزئية من مجموعة الأعداد الكسرية والأخيرة مجموعة جزئية من مجموعة الأعداد الحقيقية.
قراءة كامل الموضوع read more
2 + 7 =
 شعار المرجع الالكتروني للمعلوماتية




البريد الألكتروني :
info@almerja.com
الدعم الفني :
9647733339172+